法规资讯
重磅发布!市场监管总局正式颁布《婴幼儿配方液态乳生产许可审查细则》
2026-01-29 17:04 来源:新营养
来源:国家市场监督管理总局
市场监管总局关于发布
《婴幼儿配方液态乳生产许可审查细则》的公告
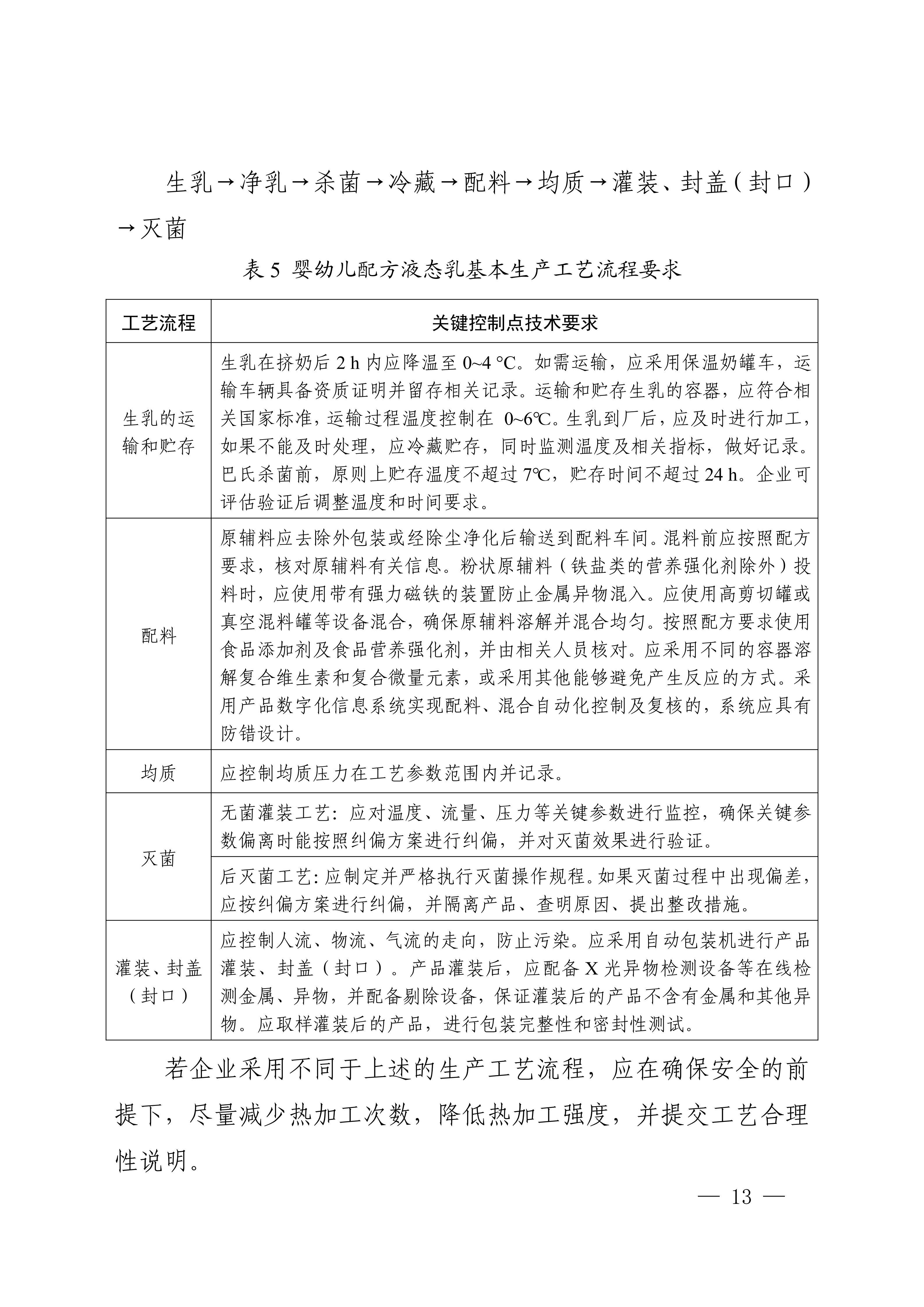
市场监管总局组织制定了《婴幼儿配方液态乳生产许可审查细则》,现予发布,自发布之日起施行。
市场监管总局
2026年1月27日
附件:
市场监管总局关于发布《婴幼儿配方液态乳生产许可审查细则》的公告

































END
>>>声明
**竞合岛®致力于秉承循征营养学的理念,重度垂直人类营养,为营养健康产业从业者架起沟通的桥梁,标明原创的文章权限为本网所有,如需转载请得到书面申请并在文章开头注明出处。
*文章中会充列示参考文献,但因商业利益相关造成的不客观可能依然存在,欢迎读者多提出批评意见和建议。
*文章中涉及功效信息内容均有对应的数据支持,囿于篇幅限制无法全部刊登,如需数据来源,可向竞合岛®或文章中涉及到的企业索取。文章图片部分来源于网络,如有侵权请告知删除。
*此公众号中全部内容仅为创新案例的一般性参考。读者不应在缺乏具体的专业建议的情况下,擅自根据文章内容中的任何信息采取行动。此公众号运营方将不对任何因采用文章内容而导致的损失负责。
*文章中涉及的产品、成分、功效仅代表相关企业的观点,新营养仅基于信息传递目的进行转述,并不代表我们绝对认同相关宣称,也不支持任何产品的营销和销售。
*文章中插入的图片不涉及到商业行为,仅限交流,并标明了来源出处,尊重原创图片设计。
新营养留言互动
您的电话不会被公开。 必填项已用 * 标注
相关热词搜索:
上一篇:这场“饮食革命”能否成功?《2025-2030美国膳食指南》发布,蛋白质成为“营养发展核心”!
下一篇:EFSA重磅评估:红曲米莫纳可林类成分,低剂量可能也不安全
新营养峰会/活动
新营养热门资讯
共晶技术:让营养素步入埃米时代
XINGRAPHIC · 09-11
11月6-7日广州新营养趋势大会!30+演讲、2
风信社 · 09-08
当“造物”成为可能,人类营养健康产业将迎
XINGRAPHIC · 07-07
新营养周报 | 农夫山泉上新蓝靛果混合汁
数据 / 观察 · 01-06














































































































