肠道健康资讯
告别失眠焦虑,CCFM1025唤醒你的“脑肠轴”活力!
2025-10-28 09:20 来源:新营养
图源:摄图网
大脑,作为人体的 “最高指挥官”,掌控着我们的思维、情感、行动;肠道,则是消化食物、吸收营养的 “幕后英雄”。在人体中,潜藏着一个深邃而隐秘的通信网络——脑肠轴。它远非一条简单的连接通路,而是一座双向奔流的无形桥梁,实现了大脑与肠道之间永不停歇的对话。从情绪的晴雨、决策的权衡,到健康的根基,无不受其牵引。
01
CCFM1025——脑肠轴双向调节菌株,全面守护情绪&睡眠&认知健康
短双歧杆菌CCFM1025是一株分离自健康肠道的菌株,由江南大学-锦旗生物益生菌协同创新中心研制,经体外、动物及临床研究实证,能够显著提升睡眠质量、调节情绪状态并提升认知功能,是一株具有脑肠轴调节功能的专利益生菌,相关研究已获得5项中国发明专利授权,发表10+篇SCI期刊文献。
02
CCFM1025支持睡眠健康
中国睡眠研究会发布的《2025年中国睡眠健康调查报告》显示,我国已超3亿人存在睡眠障碍。当前,睡眠问题已成为困扰大众的“慢性病”。长期睡眠不足,不仅会让人在白天感到疲惫不堪、注意力不集中,还会对身体健康造成严重的影响,增加患上心血管、糖尿病等慢性问题的风险。
江南大学的科研团队曾进行了一项关于 CCFM1025 对睡眠剥夺小鼠影响的研究。研究人员将实验小鼠分三组(对照组、模型组(睡眠剥夺)、益生菌组(睡眠剥夺+CCFM1025))适应一周后进行干预一周。结果显示,补充CCFM1025逆转了睡眠剥夺小鼠的认知障碍,显著改变了肠道微生物组成和基因组功能。还确定了可能调节睡眠功能的关键微生物代谢物,如肠道中的异戊酸和γ-氨基丁酸以及血清中的嘌呤代谢物(图1)。总的来说,CCFM1025的干预或通过调节肠道微生物群及其代谢物影响了认知障碍和昼夜节律紊乱[1]。
图1 大便中异戊酸和γ-氨基丁酸(GABA)浓度变化
此外,另有一项临床研究以40位患有选择应激性失眠的受试者与20位健康受试者为研究对象,进行为期4周的临床干预,评估CCFM1025对受试者睡眠状态的影响[2]。结果显示,健康对照组和睡眠障碍组在匹兹堡睡眠质量指数(PSQI)评分、阿森斯失眠量表(AIS)评分及生理指标皮质醇水平上存在显著差异,这些结果证实了我们失眠评估方法的可靠性。CCFM1025干预4周后,受试者PSQI评分、PSQI睡眠质量评分、PSQI睡眠障碍评分以及AIS评分均得到显著降低,表明CCFM1025可通过提升参与者的主观睡眠质量和减少睡眠障碍,对睡眠质量产生正向影响(图2)。此外,与对照组相比,益生菌组受试者唾液皮质醇和血浆皮质醇浓度显著降低(图3);相比于干预前,益生菌组受试者的大豆黄酮相对丰度显著增加,表明CCFM1025可提高血清中大豆黄酮含量,降低影响睡眠的应激标志物,从而支持睡眠质量。
图2 CCFM1025对改善睡眠的效果
图3 CCFM1025对应激标志物的影响
03
CCFM1025支持情绪健康
在快节奏的现代生活中,人们常常面临各种压力,焦虑、抑郁等负面情绪也如影随形。这些情绪问题不仅影响着我们的心理健康,还会对日常生活和人际关系造成严重的困扰 。
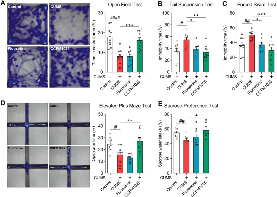
CCFM1025在调节情绪方面展现出了令人瞩目的功效。江南大学的科研团队在对CCFM1025 进行深入研究时发现,它能够有效缓解焦虑和抑郁。在一项动物实验中,将40只六周大的C57BL/6小鼠(公鼠),随机分为四组 (每组10只):一组为未诱发抑郁症状的正常控制组、另外三组为慢性压力诱发抑郁症状的小鼠(其中一组不服用益生菌、一组服用抗抑郁药、一组服用益生菌),持续干预五周。结果显示,CCFM1025显著减轻了小鼠的焦虑和抑郁样行为(图4),通过调节糖皮质激素受体(Nr3c1)的表达,有效缓解了下丘脑-垂体-肾上腺的过度活跃反应及炎症反应。此外,还可上调脑源性神经营养因子(BDNF)的表达,使proBDNF/BDNF水平的平衡恢复至对照组水平(图5);同时恢复压力诱导的肠道微生物群异常;提高抑郁小鼠肠道5-HTP、血清5-HTP和海马体5-HT水平(图6),表明短双歧杆菌CCFM1025能在微生物群-肠道-大脑轴的多个层面起效,有效对抗慢性压力引发的焦虑和抑郁[3]。
图4 CCFM1025的抗抑郁样和抗焦虑作用
图5 CCFM1025处理对海马体proBDNF水平和成熟BDNF(mBDNF)水平
图6 结肠中TPH1的表达、结肠组织中5-HTP的水平、血清5-HTP水平、海马体5-HT水平
不仅如此,CCFM1025 支持睡眠的作用在临床试验中也取得了积极的成果。该临床研究与中国盐城市汀湖区人民医院合作,选择45名重度抑郁症患者,随机分为安慰剂组和益生菌组。安慰剂组食用麦芽糊精,益生菌组食用短双歧杆菌CCFM1025(100亿CFU/天),连续食用4周后,进行一系列检测评估。结果表明:CCFM1025能有效降低抑郁量表和胃肠道症状量表评分(图7),降低血清中5-HT周转率(图8),提升肠道中色氨酸代谢产物含量和肠道益生菌丰度(图9),有助于缓解抑郁症状[4]。
图7 CCFM1025对缓解抑郁症状的效果
图8 CCFM1025对神经递质的影响
图9 CCFM1025对肠道微生物组和色氨酸代谢物的影响
此外一项有关CCFM1025混菌对于抑郁症患者的临床研究同样表明:联合益生菌疗法能有效缓解重度抑郁症患者的抑郁和胃肠道症状,保护神经可塑性,支持肠道蠕动[5]。
04
CCFM1025支持认知健康
在如今这个知识快速迭代的时代,拥有良好的认知能力,无疑是我们在学习、工作和生活中脱颖而出的关键。然而,随着年龄的增长、生活压力的增大以及不良生活习惯的影响,许多人的认知功能逐渐下降,出现记忆力减退、注意力不集中、思维迟缓等问题,这种情况在老年人中尤为明显,不仅影响了他们的生活质量,也给他们的未来发展带来了诸多阻碍。
CCFM1025除了可以影响睡眠不足引发的认知障碍外,还可联合丰富环境通过调节阿尔茨海默病小鼠肠道菌群和微生物代谢物来缓解认知障碍。在一项动物实验中,利用β-淀粉样蛋白诱导小鼠阿尔茨海默症模型,并通过补充CCFM1025和/或丰富环境(EE)来评估CCFM1025/EE对阿尔茨海默症的作用。结果显示,联合组在Y迷宫、被动回避测试、水迷宫和物体识别任务中表现出与模型组显著的差异,表明联合组可显著提升认知功能和记忆方面(图10);EE/CCFM1025可显著降低海马区Aβ1-42水平,联合组效果最显著;联合组还可显著提升小鼠三种突触蛋白水平,增强突触可塑性,显著增强抗炎因子TGF-β1和IL-6水平,抑制神经炎症;联合组肠道菌群结构得到改善,Bifidobacterium spp.等益生菌丰度增加,B.pseudolongum等潜在有害菌丰度降低;模型组中色氨酸、黄嘌呤酸和吲哚-3-乙酸等三种色氨酸代谢物,在EE+1025处理后均恢复至对照水平(图11),表明CCFM1025干预联合丰富环境通过调节阿尔茨海默病小鼠肠道菌群和微生物代谢物来缓解认知障碍[6]。
图10 EE联合CCFM1025干预可缓解阿尔茨海默病(AD)引发的认知与行为缺陷
图11 EE联合CCFM1025干预可有效调控微生物代谢产物
10月25日,中国特殊食品大会期间,锦旗生物与江南大学达成战略合作,成立“江南大学-锦旗生物益生菌协同创新中心”。锦旗生物将进一步以B2B全生命周期功能性益生菌解决方案为基础,以情绪&睡眠菌株CCFM1025为核心,持续开发涵盖功效原料、科学配方与创新剂型的益生菌产品解决方案。
● 针对青少年及年轻人群推出的益质梦益生菌酪蛋白肽压片糖果,融合益生菌与酪蛋白肽,帮助调节生理节律,由内而外焕发轻松活力;
● 面向全家情绪与睡眠健康设计的益质梦益生菌固体饮料,结合益生菌与GABA,旨在舒缓压力、抵抗emo,助您轻松入睡;
● 益质梦茯苓百合酸枣仁益生菌固体饮料,则以“益生菌+药食同源”为理念,天然助眠,适合长期调养;
● 专为中老年认知健康打造的益健忆活性乳酸菌粉,融合益生菌与DHA等脑部营养素,助力脑力滋养,维持思维清晰。
此外,药食同源发酵饮、安睡奶等一系列创新产品也在持续研发中,以科学营养全力守护大众的情绪健康、睡眠质量与认知活力。
锦旗生物深耕功能性益生菌领域近20年,依托伊利与澳优全球资源网络,汇聚益生菌领域的顶尖科研力量,与行业专家、高校、机构共同构造益生菌科研生态圈,取得130余项益生菌专利,发表国内外文献100余篇,在益生菌细分领域科技创新处于领跑地位。并建成了行业内的国家级益生菌示范产线,拥有从菌株筛选、功能验证到市场化量产全程自控的完整产业链体系,可提供优质ODM、OEM一站式服务。
扫码关注公众号
发送“样品”
即可免费领取
数量有限,派完即止

参考文献:
[1] Tian P , Hou Y , Wang Z ,et al.Probiotics administration alleviates cognitive impairment and circadian rhythm disturbance induced by sleep deprivation[J].Food Science and Human Wellness, 2024, 13(4):1951-1961.
[2] Lan Y , Lu J , Qiao G ,et al.Bifidobacterium breve CCFM1025 Improves Sleep Quality via Regulating the Activity of the HPA Axis: A Randomized Clinical Trial[J].Nutrients, 2023, 15(21):12.
[3] Tian P , O'Riordan K J , Lee Y K ,et al.Towards a psychobiotic therapy for depression: Bifidobacterium breve CCFM1025 reverses chronic stress-induced depressive symptoms and gut microbial abnormalities in mice[J].Neurobiology of Stress, 12.
[4] Tian P , Chen Y , Zhu H ,et al.Bifidobacterium breve CCFM1025 attenuates major depression disorder via regulating gut microbiome and tryptophan metabolism: A randomized clinical trial[J].Brain, Behavior, and Immunity, 2022, 100:233-241.
[5] Tian P, Zou R, Wang L, Chen Y, et al. Multi-Probiotics ameliorate Major depressive disorder and accompanying gastrointestinal syndromes via serotonergic system regulation. J Adv Res. 2023 Mar;45:117-125.
[6] Zhu G, Guo M, Zhao J, Zhang H, Wang G, Chen W. Bifidobacterium breve intervention combined with environmental enrichment alleviates cognitive impairment by regulating the gut microbiota and microbial metabolites in Alzheimer's disease mice. Front Immunol. 2022 Sep 20;13:1013664.
END
>>>声明
*新营养(xinyingyang.com)致力于秉承循征营养学的理念,重度垂直人类营养,为营养健康产业从业者架起沟通的桥梁,标明原创的文章权限为本网所有,如需转载请得到书面申请并在文章开头注明出处。
*文章中会充列示参考文献,但因商业利益相关造成的不客观可能依然存在,欢迎读者多提出批评意见和建议。
*文章中涉及功效信息内容均有对应的数据支持,囿于篇幅限制无法全部刊登,如需数据来源,可向新营养(xinyingyang.com)或文章中涉及到的企业索取。文章图片部分来源于网络,如有侵权请告知删除。
*此公众号中全部内容仅为创新案例的一般性参考。读者不应在缺乏具体的专业建议的情况下,擅自根据文章内容中的任何信息采取行动。此公众号运营方将不对任何因采用文章内容而导致的损失负责。
*文章中涉及的产品、成分、功效仅代表相关企业的观点,新营养仅基于信息传递目的进行转述,并不代表我们绝对认同相关宣称,也不支持任何产品的营销和销售。
*文章中插入的图片不涉及到商业行为,仅限交流,并标明了来源出处,尊重原创图片设计。
新营养留言互动
您的电话不会被公开。 必填项已用 * 标注
相关热词搜索:
上一篇:秋冬护娃肠道:别再用 “基础款” 益生菌,酿酒酵母让腹泻退退退!
下一篇:不止传承,更有突破!铁皮石斛+精准发酵,重构养胃健康方案
新营养峰会/活动
新营养热门资讯
共晶技术:让营养素步入埃米时代
XINGRAPHIC · 09-11
11月6-7日广州新营养趋势大会!30+演讲、2
风信社 · 09-08
当“造物”成为可能,人类营养健康产业将迎
XINGRAPHIC · 07-07
新营养周报 | 农夫山泉上新蓝靛果混合汁
数据 / 观察 · 01-06














































































































